科技|净利暴增240%,跨入科技时尚圈,“学人精”太平鸟告别仰望( 四 )
凡此种种不难发现 , 太平鸟擅长借助内部平台培育子品牌:一方面可以做到资源共享 , 另一方面由于定位精准 , 彼此间并不构成直接竞争 。
财报数据显示:分品牌看 , 2020年后 , 太平鸟旗下品牌增速同步上升 。 2021年Q2财报显示:PB女装/PB男装/LEDIN少女装/Mini Peace童装营收分别同期增长76.61%/52.50%/51.96%/52.61% , 其他新兴品牌同比增速也达到了58.14% 。

文章图片
在如今日渐焦灼的“她经济”市场 , 服装品牌不仅需要讨好女性 , 更需要讨好她的全家 , 这是迅销得以崛起的重要原因 。 在优衣库卖场 , 你会发现 , 一个消费者走进去可以买到全家所需 。 对于太平鸟来说 , 它希望做到的是 , 无论走进太平鸟旗下的哪家门店 , 都能让全家成为街上靓丽风景 。
做自己 , 全盘年轻化
从西装界“大哥大”皮尔·卡丹进入中国算起 , 中国服饰品牌在“抄作业”这条路上已经走过了三十余年 。 2020年 , 是一个关键的转折点 。曾备受国人仰望的快时尚品牌因疫情面临闭店危机 , 国货浪潮正在崛起......一个更为关键的趋势是 , 一些曾颇受年轻人偏爱的服饰品牌正逐渐失宠 。
迎头赶上则是太平鸟 , 在讨好这届年轻人方面 , 这家老品牌真的是全盘All In 。
某种程度上 , 这是中国消费形态更为复杂多样的真实缩影 。 中银研究曾类比日本发展阶段 , 认为中国目前正处于日本的“第三消费时代” , 并与其他“消费时代”并存 。
这一源于日本作家三浦展《第四消费时代》一书中的名词 , 将“第三消费时代”描绘为一个”个性化、多样化、差异化、品牌倾向”等诸多特征并存的时代 , “不是时尚业界引导的流行 , 而是路上行人的相互观察 , 流行就此产生 。 ”
消费者成了流行的创造者 , 这一消费主体的变化正与如今的中国遥相呼应 。 这意味着 , 服装品牌想要得到消费者认同不仅需要“自上而下”的品牌教育 , 更需要“自下而上”的深度参与 。
从这点上 , “学人精”太平鸟似乎找到了与这个时代年轻人的相处之道 。

文章图片
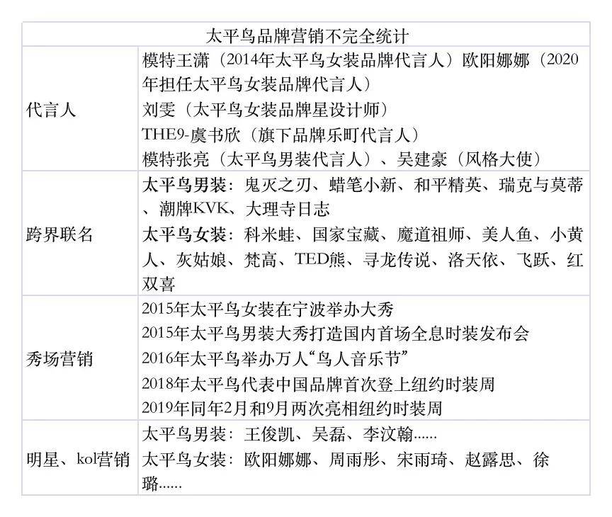
(财经无忌整理自公开资料)
其采用的第一个方式是全渠道接触 。 目前 , 除以淘宝为代表的传统电商平台外 , 太平鸟拥有抖音、小程序、得物、B站等社交零售新渠道 。 其中重点布局的抖音在2021年上半年零售额已达到了3.04亿元 。
以抖音为例 , 据巨量引擎报告数据显示:2021年Q1 , 在抖音服饰行业优秀直播企业号中 , 太平鸟女装位列第4 。 在主播个人IP色彩浓厚的直播带货体系中 , 以企业品牌形象出圈的太平鸟并不常见 。
而在刚刚结束的抖音818好物节总销售额TOP20品牌榜中 , 据蝉妈妈数据 , 太平鸟以近9000万销售额位列第8 , 超越运动服饰龙头李宁 。

文章图片
进入抖音太平鸟官方账号 , 财经无忌发现 , 吸引年轻人的这套逻辑其实有迹可循 。 截止9月1日 , 太平鸟官方发布的近1700个短视频作品 , 大多是通过具体穿搭主题 , 根据目标用户推出人设穿搭 。 同时 , 通过培养自由主播 , 结合抖音官方活动 , 提升视频种草效率 。
第二个方式是产品实现IP化 。 据财经无忌不完全统计 , 太平鸟男装与女装2020年来联名系列近20个 , 而森马服饰不到15个 , 美特斯邦威为11个 。 除了联名IP的数量优势外 , 太平鸟在产品IP运作上的另一优势在于跨界 。 动漫如鬼灭之刃、蜡笔小新、瑞克与莫蒂、大理寺日志等 , 文化综艺如国家宝藏 。 更值得一提的是其与同类品牌的合作 , 如红双喜与飞跃 。
以上关于本文的内容,仅作参考!温馨提示:如遇专业性较强的问题(如:疾病、健康、理财等),还请咨询专业人士给予相关指导!
「辽宁龙网」www.liaoninglong.com小编还为您精选了以下内容,希望对您有所帮助:- 论坛 热度 | 3M?新雪丽?保暖科技用科技力对话潮流新生代,定义科技时尚跨界融合方式
- 材料打破科技与时尚艺术之间的壁垒,3M新雪丽用科技力对话潮流新生代
- 全天候 用科技释放型格 李宁推出空气纤维运动套装
- 科技 打破科技与时尚艺术之间的壁垒,3M新雪丽用科技力对话潮流新生代
- 干净利落 牛仔服搭配白色打底裤,穿上卡其色的过膝靴,显得干净利落
- 四百不到,前掌氮科技,配置内卷自己签名鞋?异形3开箱
- 进行 牛仔产业如何减轻“污染罪”?Style3D联合Jeanologia以科技推动牛仔数字化
- 理念 捕捉年轻人的时尚理念 济南泓盈科技潮品聚焦产品引爆潮流
- 牛仔服搭配白色打底裤,穿上卡其色的过膝靴,显得干净利落
- 模式loviify射频美容仪抗衰黑科技,替你留住青春美丽的秘籍
