公司太突然!知名品牌即将破产?很多南京人买过
太突然!知名品牌即将破产?很多南京人买过
11月24日 , #拉夏贝尔被申请破产清算#话题登上微博热搜第一 , 引来众多关注 。这款知名女装品牌
曾被称中国版ZARA
刚出道时以设计好看且不贵而著称
不少网友都表示现在仍在穿这款服装
▼
但也有网友称该品牌随着一步步发展
价格越来越贵不说
设计也不太跟得上
甚至有网友调侃
“是不是设计师跑路了?”
▼
质量也开始不在线
▼
文章图片
采访人员看到
在拉夏贝尔官方微博上 ,
仍然在醒目位置挂着知名女星杨紫
代言其旗下品牌的照片 。
▼
文章图片
不过 ,
其官方微博置顶的一条微博留言 ,
几乎全是消费维权的
▼
文章图片
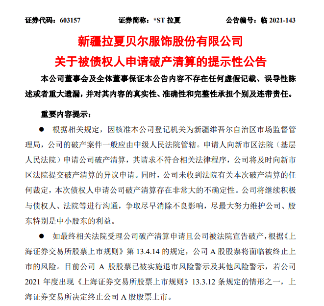
公告内容指出 , 2021年11月22日 , 拉夏贝尔从乌鲁木齐市新市区人民法院获悉 , 公司债权人嘉兴诚欣制衣有限公司(以下简称“嘉兴诚欣”)、海宁红树林服饰有限公司(以下简称“红树林”)、浙江中大新佳贸易有限公司(以下简称“浙江中大”)递交了《破产申请书》 。
有采访人员查阅《破产申请书》后发现 , 拉夏贝尔与上述3家公司存在合同纠纷 , 且未按各自调解书中确定的金额和日期付款 。 除了嘉兴诚欣未公布与拉夏贝尔具体的债务金额外 , 拉夏贝尔应向红树林和浙江中大共计支付1219.65万元 。
文章图片
3家公司认为 , 拉夏贝尔已经不能清偿到期债务 , 且明显缺乏清偿能力 , 因此向法院提交《破产申请书》 。
公告还指出 , 如最终相关法院受理公司破产清算申请且公司被法院宣告破产 , 根据《上海证券交易所股票上市规则》第13.4.14的规定 , 公司A股股票将面临被终止上市的风险 。
事实上 , 拉夏贝尔确实面临较大的债务负担及经营压力 。 截至2021年9月30日 , 拉夏贝尔归属于上市公司股东的净资产约为-8.96亿元;2020年前三季度 , 公司归母净利润约为-2.89亿元 。
2014年 , 拉夏贝尔在港交所上市;2017年 , 其又登陆A股市场 , 成为首个“A+H”股服装品牌 。 拉夏贝尔A股市值曾飙升至120亿元 , 2017年营收近104亿元 , 一度成为国内营收最高的女装上市企业 。
截至2021年11月23日收盘 , *ST拉夏收跌2.12% , 报2.31元/股 , 市值仅8.68亿元 。这也意味着 , *ST拉夏市值距离高峰时已蒸发超110亿元 。
事实上 , 拉夏贝尔身陷债务危机已达2年之久 。 早在2019年10月 , 拉夏贝尔就被曝两千多家分店关闭 , 连总部大楼都出租 。
2020年7月1日 , *ST拉夏被实施退市风险警示;2020年7月2日 , 拉夏贝尔被调出港股通股票名单;2020年7月2日、7月7日 , 拉夏贝尔数次被列为被执行人 , 执行标的超1340万元;2020年7月12日 , 公司实控人邢加兴及其一致行动人所持有全部A股股份被司法冻结……
截至2021年10月28日 , 拉夏贝尔累计涉及未审结/未调解诉讼案件58起(包含此次新增诉讼未审结案件) , 涉案金额约为5.3亿元 。
此次拉夏贝尔被债权人申请破产清算 , 无疑是雪上加霜 。
拉夏贝尔能挺过去吗?
来源:钱江晚报、网友评论
【公司太突然!知名品牌即将破产?很多南京人买过】
以上关于本文的内容,仅作参考!温馨提示:如遇专业性较强的问题(如:疾病、健康、理财等),还请咨询专业人士给予相关指导!
「辽宁龙网」www.liaoninglong.com小编还为您精选了以下内容,希望对您有所帮助:- 陈红 陈凯歌娇妻陈红太会穿,黑色皮衣搭百褶裙好洋气,不像51岁
- 俞飞鸿 俞飞鸿气质太高级,穿黑色镂空针织裙优雅端庄,女人味十足
- 设计 51岁王菲太精致,生图状态不见皱纹,穿黑色长裙气场十足
- 身材 41岁萧亚轩太少女,穿玫红色运动服陪男友打球,看不出差16岁
- 蓝色 袁姗姗也来扮少女,穿水蓝色纱裙秀香肩,壮硕上臂不太美
- 蓝色 刘亦菲罕见玩性感,穿蓝色礼裙妩媚大方,神仙姐姐太有范
- 气质 真正实用的秋冬穿搭,大方温柔有气质,太适合普通人了
- 黑色 窦靖童也太潮了吧,剪“三毛头”穿印花裤,个性张扬太像王菲
- 黑色 阿娇瘦下来太惊艳了,穿碎花连衣裙优雅大气,骨相美太迷人
- 耳环 吴宣仪用力过猛闹了大笑话!穿海狸同款输得太,毫无高级感可言
