说起桃花什么时候到,大家都知道,有人问免费生日星座怎么看星座,看正向关系的时间 。另外,有人想问生辰八字真的能衡量一个人的容貌是桃花运吗?你知道这里发生了什么吗?其实如何通过八字来判断你的正缘什么时候到呢,我们一起来看看免费生日八字看结婚日期和八字看正缘出现时间吧,希望可以帮助大家!
桃花来时免费占星
如何通过星座来判断我的善业何时到来

1、免费八字测桃花何时到来:免费生日八字看结婚日期看八字什么时候出现

“男嫁女嫁”,这是几千年来流传下来的规律 。到了一定年龄,家里的大人和亲人都会开始担心我们的婚姻,问我们有没有恋爱关系,如果没有,我们会介绍各种相亲,然后开始准备结婚 。婚礼,婚礼的日期,然后是婚姻 。你怎么看日子,小编带你一探究竟 。免费算命什么时候遇上正缘 。
正确的关系何时到来 。
如何用八字看婚期?翌日,地支与流年三合、半合、三合之际,婚期临近,尤其流年地支为配偶星时 。天喜、红鸾、桃花是八字桃花的主要喜庆活动,所以当大运或流年是天喜或红鸾或桃花,尤其是天喜或红鸾或桃花冲时,与陆枝相合,适婚之日来临 。当占卜遇到正确的命运时 。
八字看上升沿出现时间,上升沿测量免费 。

根据配偶星出现的时间,配偶星出现在大运会或流年 。男人生来有财运或偏财运为妻星,有幸财运亨通,或遇上上述财运星,才适合结婚 。女人一生以大官或七杀之一为夫,或遇大官七杀,配偶不要太复杂,主要的好处是婚礼 。耿进,这个时候适合结婚 。免费计算正园桃花 。
选择结婚吉日出现的确切时间 。
阴阳的区别不是可有可无的 。古诗有:“阴阳何错?阴日,十二宫必细唱 。”今指阴阳错之日,勿嫁:新卯、任臣、鬼极、丙午、丁未、武神、新幽、任虚、归海、丙子、丁丑、武阴 。结婚的月份非常讲究,以下是结婚的礼月和环月:子午生、丑为生、银神生、猫友生、辰虚生、吉海生 。大理月六、八十一、七十四、九煞,媒人一、七十四、九十六、八煞瓮谷2、83、94、、7妨碍父母3、92、85、、76、12妨碍丈夫方方4、76、92、85、11妨碍女方5、72、83、94、10 。以上为择吉大吉 。免费计算正元桃花期 。


2、桃花来时免费占星:寿星真的能测出一个人的桃花运吗?
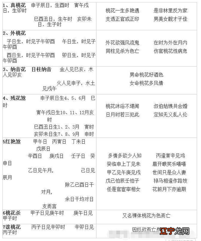
你好~ 八字真能看出桃花运,不过是人为的事 。我们先来看看这个星座:
当日月流转时,我们将确定桃花何时出现 。
归一心丙甲丁
【免费八字测正缘桃花何时到如何通过八字判断自己的正缘】

微猫饮无忧
天干冰心合一,只剩下一个桂和甲,这样来年五图和极图,这两个桃花年就会被甲木直接带走 。明年的破产会很激烈,所以要保守一点,不要大量投资或做生意 。
以上关于本文的内容,仅作参考!温馨提示:如遇专业性较强的问题(如:疾病、健康、理财等),还请咨询专业人士给予相关指导!
「辽宁龙网」www.liaoninglong.com小编还为您精选了以下内容,希望对您有所帮助:- 2022年壬寅年容易怀孕的八字
- 2023遇到正缘的日柱 婚姻宫动的八字特征
- 免费取名推荐 宝宝取名大全一览
- 思字五行属什么根据八字五行选择职业五行所属的行业运势
- 关于防止口令猜测正确的措施
- 2022年八字流年最忌七杀,也忌官星犯之主破缘官司,
- 风水堂:八字合婚主要是看什么
- 偏财八字的学业 运程不错有财富
- 八字纯阳水命的人多不多 天干纯阳天性正直
- 八字命理 2021年农历十二月十八的孩子命运详解
