纸样|19种裤子的设计与纸样,全面解读!( 二 )
文章图片

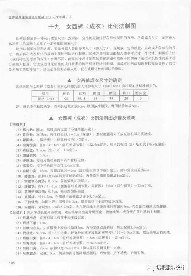
文章图片

文章图片

文章图片

文章图片

文章图片

文章图片

文章图片

文章图片

文章图片

文章图片

文章图片

文章图片

文章图片

文章图片
如有侵权 , 请联系小编 , 会立即处理
推荐阅读:
2022流行色颜值也太高了吧 , 每款都是「门面担当」
2021/22 秋冬系列中最时尚的皮裙
哥本哈根时装周的 6 大流行趋势
谁说「森巴红」已经过气 , 这款流行色常胜将军
冰与火的疆界 , 挪威的森林 , Holzweiler 源自北欧的“莫兰迪”宝藏品牌
投稿联系微信:cfwscb2017
【纸样|19种裤子的设计与纸样,全面解读!】点击浏览“纸样资讯”
以上关于本文的内容,仅作参考!温馨提示:如遇专业性较强的问题(如:疾病、健康、理财等),还请咨询专业人士给予相关指导!
「辽宁龙网」www.liaoninglong.com小编还为您精选了以下内容,希望对您有所帮助:- 那大 穿裙子or裤子,搭配这件“内搭”,温柔有气质,撞衫也不怕
- 西装 过年流行一种裤子,叫“裤腿盖过鞋”!显瘦时髦,50、60岁穿更美
- 小白 今年穿大衣,试着搭配这几条裤子,时髦洋气还很显瘦,拯救小粗腿
- 整体 40+女性选裤子千万别盲从,只有具备这“四”个特点,上身才好看
- 显得 今年流行一条裤子,叫:“方格裤”,显瘦又苗条,还自带复古气息
- 喇叭裤 最显高的裤子分享,真的是裤腿短1截,腿长10公分
- 迷彩 盘点4款搭配运动鞋的裤子,缩口裤牛仔裤迷彩长裤和短裤,时尚搭配
- 拜托,穿“运动鞋”时别乱搭裤子!2种裤型+风格,抽丝剥茧教你穿
- 裤子 美女模特:修身牛仔裤,曲线迷人,随意搭配都是优雅女人味!
- 吊带 针织衫不止搭配裤子好看,搭配裙子也是非常的有气质
