颜色|不同的灰度,多样的高级灰!

文章图片
灰色属于无彩色 , 即没有色相和纯度 , 只有明度 , 灰色是介于黑和白之间的一系列颜色 , 它比白色更深 , 比黑色更浅 。 灰色有着中立、温和、谦让的感觉 , 这个颜色传递出的情绪很少 , 因此也更能体现颜色本身的意义 。 人生需要品味颜色也需要过渡 , 而灰色正好就是这中间点 , 灰色永远不会让你失望 。

文章图片
灰有不同深浅的呈现方式 , 从轻到重 , 从柔到硬 , 不同灰度的搭配会让空间更加有层次感 , 从浅到深 , 简单的色调变化 , 给你不一样的灰度空间 。 灰色常常被用作背景颜色 , 是一种极为随和的色彩 , 具有与任何颜色搭配的多样性 , 它可以与任何色彩搭配 , 并且让其它色彩更加突出 , 也是一种百搭万用的颜色 。

文章图片
灰色其实也分为很多种 , 通常我们在描述灰色的时候 , 有时会说深浅 , 比如:深灰、中灰、浅灰 。 也有时是按照一些实物类比 , 比如鸽灰、瓦灰、水泥灰 。 但是这些描述的方式都不够精确 , 每个人的理解也不同 , 体现在实际选色里 , 也容易产生很多差距造成选色失误等问题 , 这种时候 , 就要用到灰度了 。

文章图片
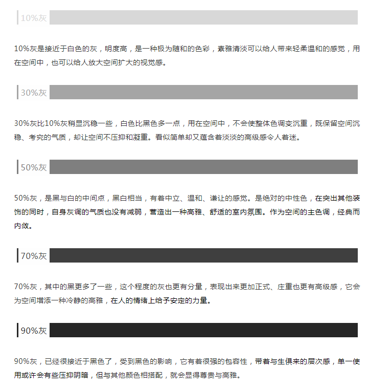
灰度就是没有色彩 , 在RGB模式下 , 只有R=G=B的情况下才显示为灰度的 。 也就是说任何灰度值都是R、G、B三个值相等 , 例如50%灰的灰度值的RGB值就是(129,129,129) 。每个灰色都有对应的灰度值 , 而在灰度数值的两个极端 , 0%对应的是白色(255,255,255) , 100%对应的是黑色(0,0,0) 。

文章图片

文章图片

文章图片
灰色介乎于黑白 , 比白色深、比黑色浅 , 比白色多了一份沉稳、比黑色多了一份典雅 。 灰色是一种很有弹性的颜色 , 鲜艳的色彩会带给人强烈的情绪感 , 看久了会使人疲惫 , 而加入灰元素则既保留了原色本身也不失明亮和高雅 。 既有灰色低调谦逊的内涵 , 又同时具备其它色彩的特点 。

文章图片
灰色调的设计可以让空间环境的主次、轻重变得更加清晰明了 , 整体空间舒适 , 或清爽清静、或者高端简约、或时尚灵动 , 不同色度的灰色调叠加起来 , 与材质、灯光、金属等元素相结合 , 又可以创造出更多层次的高级质感 。 人生需要品味 , 颜色也需要过渡 , 而灰色 , 正好就是这中间点 。

文章图片
ps:图片来自网络
【颜色|不同的灰度,多样的高级灰!】如不妥请联系删除
以上关于本文的内容,仅作参考!温馨提示:如遇专业性较强的问题(如:疾病、健康、理财等),还请咨询专业人士给予相关指导!
「辽宁龙网」www.liaoninglong.com小编还为您精选了以下内容,希望对您有所帮助:- 感觉 浅粉色长款西装穿出强大气场,减龄干练又时髦,你是否会借鉴这样的穿法?
- 明煊 2022你的微信头像多久没换了,50张3D质感大气签名头像,请查收
- 杭州美莱整形医院:脸部做补水的时候,为什么会有刺痛感?
- 黑色 张雨绮恋爱后更会穿,拼色T恤裙搭配渔夫帽简单洋气,真的很显瘦
- 设计 杨幂、虞书欣的冬日氛围感,才是有效种草! | 搭配经
- 明煊 2022你的微信头像该换新了,最新3D高端励志签名头像,请查收带走
- 魅力 粉色露脐T恤搭配瑜伽短裤,清爽性感有魅力,这样的穿搭风格你喜欢吗?
- 氛围杨幂、虞书欣的冬日氛围感,才是有效种草! | 搭配经
- 高跟鞋 平价大衣如何穿出高级范?五套好看的穿搭look,美成风景画
- 大衣 三四十岁的女人应该拒绝平庸,5种知性优雅的穿搭,更时髦提气质
