爱我金乡|济宁一中任城校区智能校园网络项目被疑萝卜招标 官方答疑

文章图片

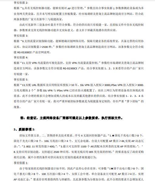
文章图片

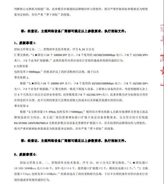
文章图片

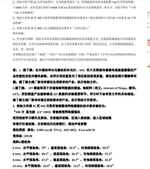
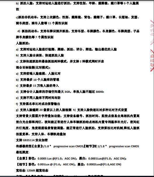
文章图片

文章图片
济宁市济州高级中学(济宁市第一中学任城校区)智能校园网络一体 化项目 答疑
【爱我金乡|济宁一中任城校区智能校园网络项目被疑萝卜招标 官方答疑】
以上关于本文的内容,仅作参考!温馨提示:如遇专业性较强的问题(如:疾病、健康、理财等),还请咨询专业人士给予相关指导!
「辽宁龙网」www.liaoninglong.com小编还为您精选了以下内容,希望对您有所帮助:- into you 2022镌刻爱我本色,INTO YOU 为爱绽放
- 爱我金乡 “利宝保险”济宁中支因违法违规 被银保监会罚款11万元
- 爱我金乡 济宁两大知名医院因多年前学术不端“埋雷”而今只能“自曝家丑”
- 爱我金乡 因论文代写代投、论文造假 济宁医学院附属医院31名医生被查处
- 爱我金乡 济宁市第一人民医院学术造假“成风”?到底哪里出了问题!
- 梅利爱说事 心心念念嫁入豪门,遭受家暴2年后含恨离世:你不爱我,我不怪你
- 搜索融创·济宁府 172平米 现代轻奢风格装修设计方案
- 淮北|观察|济宁美术馆:橘生淮北
- 落汤鸡|济宁正能量丨暴雨中最帅“落汤鸡”
- 意思|街拍:粉嫩无袖连衣裙,“锁骨”上的拉丁文,是爱我的意思吗
